人社首次印发:18项劳动轻微违法行为不予处罚
时间:2024-05-23
浏览: 3621
近期,四川省印发《四川省劳动保障轻微违法行为不予处罚清单》,6月1日起,这18种劳动保障轻微违法行为同时满足首次违法、主动整改、后果轻微等条件后,将不予行政处罚。
一、人社首次印发:18种劳动违法行为符合条件后不再处罚
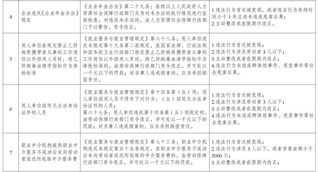
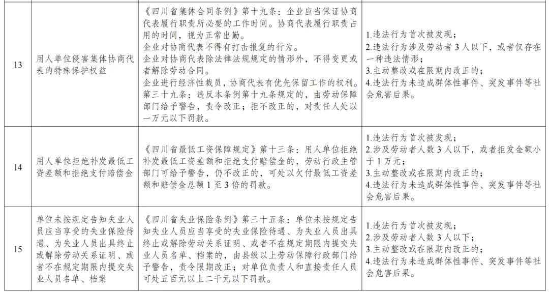
近期,四川省人社厅印发《四川省劳动保障轻微违法行为不予处罚清单》的通知,该《通知》从2024年6月1日起正式执行。

《清单》详情如下:




分析
四川省人力资源社会保障厅首次印发《四川省劳动保障轻微违法行为不予处罚清单》,在清单中详细罗列了18种轻微违法情形,同时符合条件的企业可以不予行政处罚,清单列出的违法情形主要包括用人单位招用无合法身份证件的人员,职业中介机构提供职业中介服务不成功后未向劳动者退还所收取中介服务费,用人单位、工伤职工或者近亲属在工伤认定中提供虚假材料……
《通知》主要有以下三个特点:
1、聚焦“轻微违法”行为
明确轻微违法行为不予行政处罚要求,对违法行为轻微并及时改正且未造成危害后果的不予行政处罚,或者初次违法且危害后果轻微并及时改正的可以不予行政处罚。
2、坚持过罚相当,教育与惩戒相结合
以事实为依据,综合考量违法行为的性质、情节以及社会危害程度;坚持教育与惩戒相结合,实施轻微违法行为容错纠错机制。对于违反禁止使用童工规定等严重侵害劳动者合法权益的违法行为,不适用轻微违法行为不予行政处罚。
3、积极引导合法用工
对于企业“轻微违法”行为,不是一杆子打死,而是引导企业主动整改,认清违法行为,在保证劳动者权益不造成严重后果的前提下,不予处罚,体现了坚持包容审慎与严格监管相结合的做法,统筹情理法关系,积极营造稳定、公平、可预期的营商环境。
二、不予处罚不代表企业合规性降低
除了四川省以外,北京、广东、天津、山东等多地都出台了“人力资源轻微违法行为不予行政处罚清单”,明确企业违法用工危害后果轻微并及时改正的,对企业不予以处罚。
1、北京:人力社保领域29项轻微违法事项可不予行政处罚
北京市轻微违法行为事项涉及劳动合同、工作时间、就业管理、劳务派遣、人力资源市场、职业能力建设、社会保险、劳动保障监察等多个事项。

对不予行政处罚适用情形规定必须同时具备以下条件:
(1)违法行为涉及人数不超过设定标准
(2)一年内无违反同一规定查处记录
(3)未造成危害后果
(4)主动整改或在行政机关责令(限期)改正期限内改正等。
2、深圳:8类劳动监察领域轻微违法行为不予处罚
主要涉及劳动合同、就业服务等领域8类不予处罚的轻微违法行为及相关免罚条件和法律依据。

3、南京:7类劳动监察领域轻微违法行为不予处罚
主要涉及劳动保障监察领域七项不予处罚的轻微违法行为及相关免罚条件和法律依据。

虽然对用人单位的轻微违法行为不予处罚,但并不意味着放纵,而是要指出用人单位存在的问题,责令用人单位改正违法行为,并提出合规的指导性建议。
综合来看,企业还是要注重企业合规性,就全国范围来看,大家还需要关注人社部从2017年1月1日起正式执行的《重大劳动保障违法行为社会公布办法》,该办法公布了7种行为属于重大劳动保障违法。
7种重大劳动保障违法行为
(一)克扣、无故拖欠劳动者劳动报酬,数额较大的;拒不支付劳动报酬,依法移送司法机关追究刑事责任的;
(二)不依法参加社会保险或者不依法缴纳社会保险费,情节严重的;
(三)违反工作时间和休息休假规定,情节严重的;
(四)违反女职工和未成年工特殊劳动保护规定,情节严重的;
(五)违反禁止使用童工规定的;
(六)因劳动保障违法行为造成严重不良社会影响的;
(七)其他重大劳动保障违法行为。
用人单位存在重大劳动保障违法行为,人社行政部门依法进行查处,并予以社会公布。
除此之外,将用人单位社会公布情况作为人社行政部门信用体系建设和开展部门联合惩戒的重要内容。
而且《办法》规定,对于此类用人单位,一是应当将重大劳动保障违法行为及其社会公布情况记入用人单位劳动保障守法诚信档案,纳入人力资源社会保障社会信用体系;二是与其他部门和社会组织依法依规实施信息共享和联合惩戒,依法依规开展信息共享互认和联合惩戒,加大用人单位的违法成本。
三、给企业的一些提醒
基于此,我们给企业提出三点建议:
一、合规用工底线思维。
对企业违法情形要加强学习,在用工过程中以合法合规为底线,建立保护企业及员工权益的合理性用工制度,结合业务情况、劳动法规以及用人管理等,做好入职、在职及离职的三个阶段的用工管理工作,提高管理者的用工风险意识。
二、积极化解劳动争议。
企业与员工发生争议是无法全部避免的,劳动争议有两个处理环节,一是内部调解,二是官方处理。企业与员工应积极将劳动争议在内部调解好,确实无法调解的,到了官方处理环节,要积极配合检查人员工作,主动整改,避免出现行政处罚。
三、正确认知处罚后果。
企业一旦被行政处罚,会在官方网站公示并同步到企业信用系统。
所以,企业一旦被查处并行政处罚,会对企业经营、品牌形象和优惠政策享受等产生影响。
比如,行政处罚缴纳罚款,造成企业资金的损失;计划上市的企业,会影响开具合规证明;官方网站通报,对企业品牌形象或有影响;企业被处罚标识后,稳岗补贴等优惠政策将无法享受。
来源:四川省人社厅、北京市人社局、深圳市人社局、南京市人社局、51社保网等
提示

确定